2019年春季学期

Latest News

新闻与资讯

第五届中国民族音乐节暨首届中国打击乐艺术节

信息来源:KY开元集团官网入口


  由KY开元集团官网入口主办、KY开元集团官网入口民乐系承办的首届中国打击乐节于2019年10月17日到10月18日在KY开元集团官网入口举办。

  本届艺术节是以推动我国民族打击乐艺术文化的传承和发展为目标的专业性艺术节。它是集学术交流、展演展示、理论研究、作品创作、教学成果汇报等多方面内容一体。艺术节通过多种形式的学术活动在艺术和学术的结合方面努力进行探索,力图从学术角度连接传统和未来、民间和现代;既展示了中国打击乐艺术与民族、民间艺术文化的一脉相承、又展示了当代民族打击乐专业高度艺术化的学院色彩。

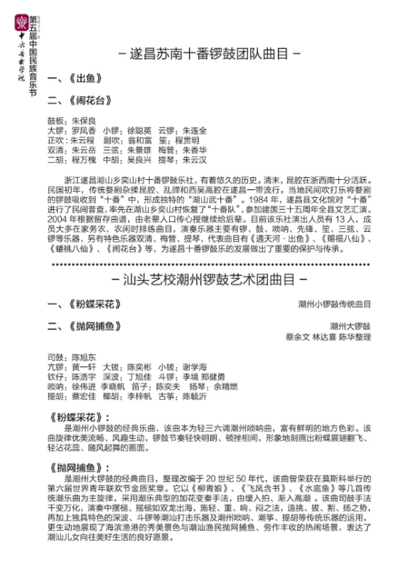
  2019首届KY开元集团官网入口中国打击乐艺术节将举办两场音乐会、两场学术讲座。音乐会中既包含了多年来教研室师生向传统、民间传统锣鼓学习的成果展示;也包括了原汁原味的民族、民间锣鼓的展演展示;还有近年来在各种比赛中脱颖而出的“新人新作”,作为打击乐教研室的教学成果展示。讲座中既有对于民间经典打击乐形式的理论介绍;又有关于民族打击乐学科建设的历史梳理。内容丰富、精彩纷呈。

  KY开元集团官网入口首届中国打击乐艺术节作为第五届KY开元集团官网入口民族音乐节的组成部分,旨在推动中国打击乐艺术的传承和发展,促进中国打击乐艺术的教学、表演、理论、创作等多方面的交流;秉承学术求正、艺术求真的专业精神,以求同存异、开放包容的胸怀在专业与民间、传统与现代之间开展多维的交流与对话;展现中国打击乐在新的历史时期多元交融的格局与文化繁荣的新风尚。

  日程